Partneři Projektu CAD
| Po | Út | St | Čt | Pá | So | Ne |
|---|---|---|---|---|---|---|
| 1 | 2 | 3 | ||||
| 4 | 5 | 6 | 7 | 8 | 9 | 10 |
| 11 | 12 | 13 | 14 | 15 | 16 | 17 |
| 18 | 19 | 20 | 21 | 22 | 23 | 24 |
| 25 | 26 | 27 | 28 | 29 | 30 | 31 |
- 25.05. AutoCAD – kurz pro středně pokročilé
- 25.05. Blender – pokročilé materiály a renderování
- 26.05. Webinář: Revolutionizing CAE with meshless simulation
- 27.05. Autodesk Fusion 360 – základní kurz (úvod do parametrického modelování)
- 27.05. Školení pro metrology - Nejistoty měření
- 28.05. workshop Strukturální mechanika v programu COMSOL Multiphysics
- 29.05. Autodesk Fusion 360 – pro uživatele Autodesk Inventor
- 29.05. AutoCAD kurz – navrhování a správa dynamických bloků
- 29.05. Webinář: Od externích kapacit ke komplexním engineeringovým řešením pro moderní ...
- 01.06. Autodesk Inventor – kurz pro pokročilé (sestavy a strojní návrhy)
Aktuální články
- Konference Heritage BIM – 4. června 2026
- HP na FESPA 2026 s novou řadou velkoformátových tiskáren DesignJet
- Seminář 3D tisk pro prototypování i výrobu již 26. 5.
- Lehké manažerské notebooky Dell Pro 7 13 a 14
- Jednotné kontrolní šablony napříč více stavbami: proč je to těžší, než se zdá? A jak na to?
- Nová autonomní elektroformule týmu EFORCE Prague Formula
- Epson SureColor SC‑F20000 zvyšuje produktivitu průmyslové sublimace barvivem
- Realizujeme projekty na škole s využitím 3D tisku, 12. díl
Pulsonix 14.0 vylepšuje návrhy plošných spojů |
| Pátek, 10 Říjen 2025 11:33 | ||
|
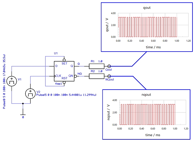
To vše s cílem pomoci Pulsonixu potvrdit svůj závazek poskytovat inženýrům vysoce výkonné nástroje, které splňují požadavky stále složitějších elektronických systémů. Mezi klíčová vylepšení v Pulsonix 14.0 patří:PulsonixSim – plně integrovaný simulátor založený na ngspicePulsonix 14 představuje PulsonixSim, novou simulační možnost postavenou na enginu ngspice a těsně integrovanou do schematického prostředí Pulsonix. Umožňuje návrhářům připojovat modely, umisťovat stimuly a provádět smíšenou analýzu SPICE, včetně přechodových jevů, střídavého proudu, stejnosměrného proudu, Monte Carlo, šumu, přenosových funkcí a dalších – to vše bez opuštění návrhového prostředí a s využitím stejné knihovny, která se používá pro návrh a rozvržení desky plošných spojů. Výsledky simulace lze vykreslit do grafických oken na celé obrazovce nebo do lokálních grafů „v návrhu“.
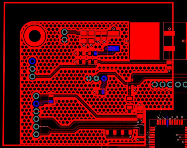
Vylepšení 3D Flexi Bend & Clipping PlaneNový stav „lift-off“ pro oblasti Flexi ohybů umožňuje, aby flexibilní část desky vycházela ze stávajících hranic, místo aby vystupovala z okraje desky. Oblast ohybu se adaptivně transformuje na základě parametrů poloměru ohybu.
Funkce 3D clipping plane navíc umožňuje uživatelům selektivně skrýt části návrhu podél os X, Y nebo Z (a obrátit směr oříznutí), aby mohli efektivněji kontrolovat vnitřní vrstvy nebo skryté prvky. Interaktivní HTML BOM a grafické srovnávací nástrojePulsonix 14.0 podporuje interaktivní HTML BOM, která exportuje data návrhu a BOM do prohledávatelného formátu HTML, který je kompatibilní s prohlížeči. Nástroje Symbol / Footprint Compare a Design Revision Analyser zvýrazňují rozdíly mezi verzemi návrhu nebo symboly, a to buď v dialogovém okně, nebo pomocí překrývajících se grafik s tlumeným/slabým osvětlením.
Vylepšení použitelnosti a pracovní postupy v oknechUživatelské rozhraní bylo vylepšeno v několika ohledech: oddělitelná okna, dokovací lišty, „vyhledávání v dialogových mřížkách“ a rychlejší přepínání kategorií pro zefektivnění navigace a snížení rizika chyb při práci s rozsáhlými návrhy nebo složitými dialogy. Styl kruhového šrafováníPulsonix 14 přidává vedle tradičního lineárního šrafování také styl kruhového šrafování. Kruhové šrafování redukuje ostré rohy při leptání, což pomáhá minimalizovat odchylky impedance u drah sousedících se šrafovanými měděnými zónami.
Významná aktualizace skriptování a automatizaceVerze 14.0 nahrazuje starší systém automatizace ActiveX zcela přepracovaným moderním skriptovacím rámcem vyvinutým interně Pulsonixem. Nové skriptovací prostředí poskytuje větší flexibilitu, vylepšené zabezpečení, rychlejší provádění a přímý přístup k více objektům a funkcím Pulsonixu. Uživatelé nyní mohou automatizovat složité návrhové operace, přizpůsobovat pracovní postupy a vytvářet nástroje na míru pro zvýšení produktivity pomocí skriptovacích jazyků, které jsou standardem v oboru. Vylepšení integrace úložiště a správy verzíVylepšení úložiště ve verzi 14 zahrnují vizuální náhledy položek, synchronizaci vybraných položek, definovatelná oprávnění, soubory Spice Model a Formal v úložišti a schémata pojmenování revizí podle typu, což pomáhá konstrukčním týmům udržovat integritu a sledovatelnost dat.
Pulsonix verze 14.0 je již k dispozici. Více informací o nových funkcích a vylepšeních naleznete na stránkách www.pulsonix.com/latestversion nebo také na výstavě PCB Carolina, která se koná 12. listopadu 2025 v McKimmon Centru na NC State University, NC, USA. O PulsonixuVysoce produktivní sada technologií EDA od Pulsonixu byla navržena tak, aby splňovala neustále se měnící požadavky na návrh desek plošných spojů v 21. století, a stanovuje nový standard pro elektronický průmysl díky snadno použitelným a snadno naučitelným programům pro zachycování schémat a návrh desek plošných spojů. Softwaroví inženýři Pulsonixu chápou potřebu vysoké kvality a rychlých odezev a používají nejnovější techniky psaní softwaru v oblasti grafiky a zpracování dat, aby vytvořili nejlepší nástroje ve své třídě. Pulsonix byl založen v roce 2001 a je divizí WestDev. Více informací najdete na webových stránkách Pulsonixu.
Mohlo by vás zajímat:
|

















